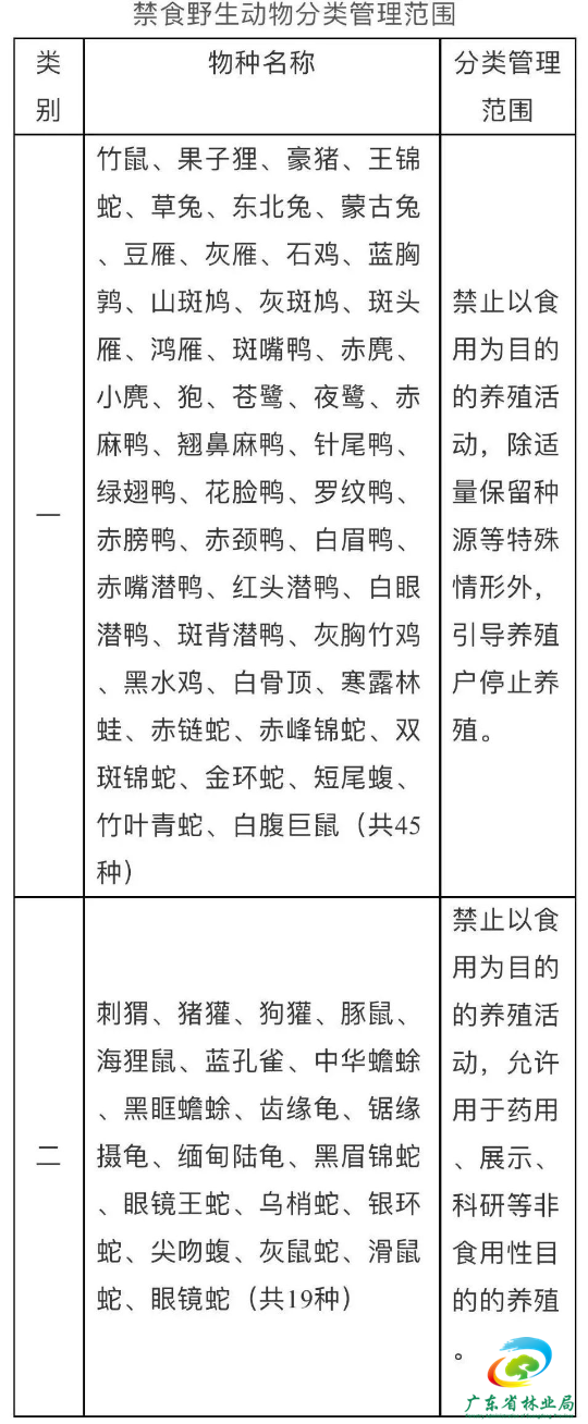
国家林草局近日发布通知,明确对64种在养禁食野生动物分类管理。其中,竹鼠、果子狸、豪猪等45种野生动物,今年12月底前要引导停止养殖刺猬、豚鼠、眼镜蛇等19种野生动物,允许非食用目的的养殖。 据了解,这是自今年2月份全国人大出台禁食野生动物相关决定以来,国家主管部门首次明确划出禁养的野生动物物种范围。 通知明确,其所指的禁食野生动物是《全国人民代表大会常务委员会关于全面禁止非法野生动物交易、革除滥食野生动物陋习、切实保障人民群众生命健康安全的决定》发布前养殖食用、不属于畜禽范围的陆生野生动物,不包括水生野生动物和以保护繁育、科学研究、观赏展示、药用、宠物等为目的的陆生野生动物。 通知要求,对竹鼠、果子狸、豪猪、王锦蛇、草兔、东北兔、蒙古兔等45种野生动物,禁止以食用为目的的养殖活动,引导养殖户在2020年12月底前停止养殖活动,并按有关规定完成处置工作。确需适量保留种源用于科学研究等非食用性目的的,要充分论证工作方案的可行性,并严格履行相关手续。 对刺猬、猪獾、豚鼠、海狸鼠、蓝孔雀、中华蟾蜍、眼镜蛇等19种野生动物,禁止以食用为目的的养殖活动,但允许用于药用、展示、科研等非食用性目的的养殖。各地主管部门要会同有关部门分类制定管理措施和养殖技术规范,强化日常监督管理,严格落实防疫检疫相关要求。 有专家认为,此次由主管部门明确对禁食的野生动物分成两大类管理,是对此前全国人大出台的禁食野生动物决定的细化,将更好地指导地方政府引导养殖产业良性地转产转型。 但专家也表示,对于允许非食用性目的养殖的第二类19种野生动物,相关部门应该谨防借药用、展示等名义用于食用的养殖行为,“这需要通过加强执法监督去堵住这个可能的‘洗白’漏洞,下一步,《野生动物保护法》的修改也应该更加明确如何规范管理野生动物的非食用用途。”
相关附件: